UX/UI Designer
top_bg1.jpg

Galleria UX

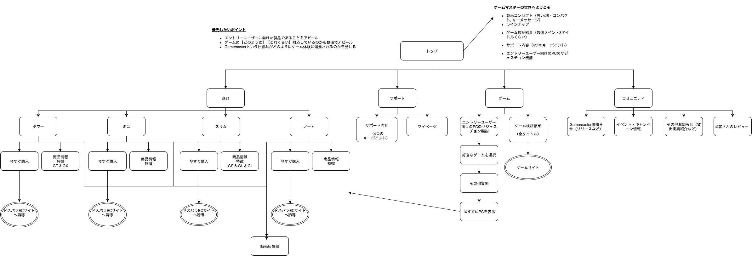
Site Mapping & Flow

 

SITE MAPPING

Restructuring the original website's navigation system was the most important step in this project. To give customers more freedom, we implemented multiple ways to explore the site; a navigation bar to jump to specific pages, as well as a comprehensive landing page that provided a more holistic view of the product.

We made the language more clear, cleaning up copy problems by simplifying and summarizing. We also made sure there were multiple ways to flow through the site and purchase a machine, moving that to a higher position in the structural hierarchy.

 
サイトマップ.png